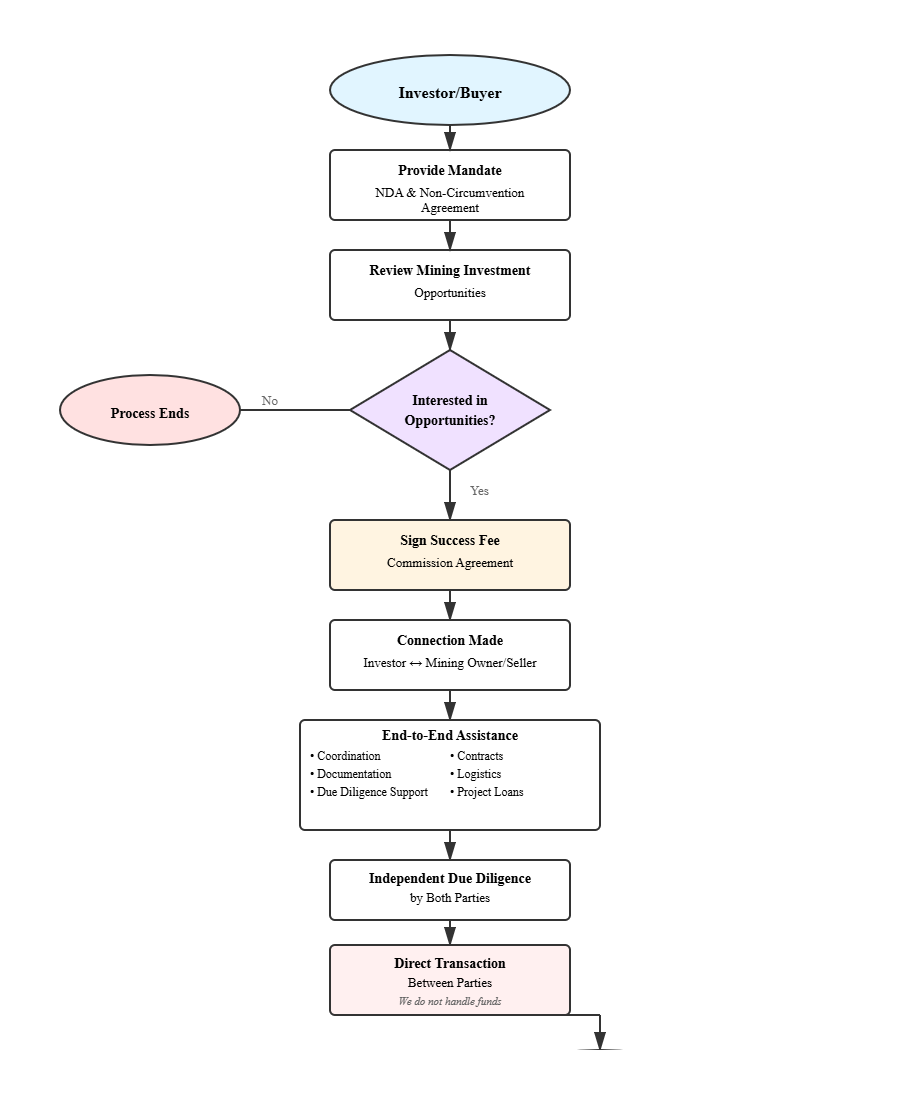
How Bhargo Mining Works

  • We are minerals & metals business strategist facilitating successful mining deals between verified parties
  • We work only with serious investors / buyers to identify their requirements, like, commodity, assets, jurisdiction, offtake, equity, pre-payment etc.
  • The investors / buyers provide us mandate (including NDA & Non-circumvention clauses) to present them Mining Investment Opportunities
  • If investors / buyers are keen to progress on any / some of the opportunities, success fee commission based commercial agreement is done between us & them
  • Then we connect investors / buyers with owners / sellers / stakeholders of the Mining Investment Opportunities.
  • We assist investors / buyers end-to-end from connecting to final deal sign-off - coordination, documentation, due-diligence, contractual agreements, logistics, project loans (if needed), etc.

Note: Each party conduct their own independent due-diligence. We do not handle funds, all transactions and contract occur directly between either parties.

Mining Investment Flowchart